֤ȯÃû³Æ£º¶«Éý¹ú¼Ê:66856top¹É·Ý ¹ÉƱ´úÂ룺002495
¶ÃØÐÅÏä
Ͷ×ÊÕß¹ØÏµ»¥¶¯Æ½Ì¨
¿Í»§ÁôÑÔ

ÕªÒª£º×îÐÂÐÞ¶©µÄÐÅÅûйæÓÚ2021Äê5ÔÂ1ÈÕÕýʽʩÐС£¡£¡£¡£¡£¡£´Ë´ÎÐÞ¶©¼ÈÓëС¶Ö¤È¯·¨¡·Ïà¹ØÖÆ¶È×÷ÁËÓÐÓÃÏνӣ¬£¬£¬£¬£¬£¬£¬Ò²»ØÓ¦Á˽üÄêÀ´ÐÅÏ¢Åû¶ÊÂÇéÖб£´æµÄÍ»³öÎÊÌâ¡£¡£¡£¡£¡£¡£Õë¶ÔÐÅÅûйæµÄÐÞ¶©Òªµã£¬£¬£¬£¬£¬£¬£¬±¾ÎÄ×ÅÖØ¶ÔÐÅÏ¢Åû¶ÒåÎñÈËÁìÓò¡¢ÐÅÏ¢Åû¶»ù±¾ÒªÇó¡¢°´ÆÚ±¨¸æÖƶȡ¢¡°ÖØ´óÊÂÎñ¡±±ä»»¡¢ÐÅÏ¢Åû¶ÊÂÎñÖÎÀíÖÆ¶ÈÒÔ¼°ÐÅÏ¢Åû¶Υ·¨Î¥¹æÖ´·¨ÔðÈεȷ½Ãæ¾ÙÐÐÊáÀí¡¢ÆÀÎö²¢ÌáÐѺϹæÒªµã¡£¡£¡£¡£¡£¡£
С¶Ö¤È¯·¨¡·µÚ78Ìõ»®¶¨£º¡°¿¯ÐÐÈ˼°Ö´·¨¡¢ÐÐÕþ¹æÔòºÍ¹úÎñԺ֤ȯ¼àÊÓÖÎÀí»ú¹¹»®¶¨µÄÆäËûÐÅÏ¢Åû¶ÒåÎñÈË£¬£¬£¬£¬£¬£¬£¬Ó¦µ±ÊµÊ±ÒÀ·¨ÍÆÐÐÐÅÏ¢Åû¶ÒåÎñ¡£¡£¡£¡£¡£¡£ÐÅÏ¢Åû¶ÒåÎñÈËÅû¶µÄÐÅÏ¢£¬£¬£¬£¬£¬£¬£¬Ó¦ÈÏÕæÊµ¡¢×¼È·¡¢ÍêÕû£¬£¬£¬£¬£¬£¬£¬¼òÃ÷ÇåÎú£¬£¬£¬£¬£¬£¬£¬Í¨Ë×Ò×¶®£¬£¬£¬£¬£¬£¬£¬²»µÃÓÐÐéα¼Í¼¡¢Îóµ¼ÐÔ³ÂÊö»òÕßÖØ´óÒÅ©¡£¡£¡£¡£¡£¡£¡±ËùνÒÀ·¨Åû¶£¬£¬£¬£¬£¬£¬£¬°üÀ¨¿¯ÐйûÕæ¡¢ÉÏÊйûÕæºÍÉÏÊкóµÄÒ»Á¬ÐÅÏ¢¹ûÕæ¡£¡£¡£¡£¡£¡£ÐÅÏ¢Åû¶һֱÉÏÊй«Ë¾Î¥·¨Î¥¹æµÄ¡°ÖØÔÖÇø¡±£¬£¬£¬£¬£¬£¬£¬2020ÄêÖ¤¼à»áÐû²¼µÄ20Æðµä·¶Î¥·¨°¸ÀýÖУ¬£¬£¬£¬£¬£¬£¬Áè¼ÝÒ»°ëÒÔÉÏÊôÓÚÐÅÏ¢Åû¶Υ·¨£¬£¬£¬£¬£¬£¬£¬ÏêÏ¸Éæ¼°²ÆÎñÔì¼Ù¡¢×ʽðÕ¼Óá¢Î¥¹æ¹ØÁªÉúÒ⡢Υ¹æµ£±£µÈ¶àÖÖÎ¥·¨ÇéÐΡ£¡£¡£¡£¡£¡£¡°ÁãÈÝÈÌ¡±î¿ÏµÌ¬ÊÆÏ£¬£¬£¬£¬£¬£¬£¬ÉÏÊй«Ë¾ÐÅÏ¢Åû¶Υ·¨½«ÒÀ¾ÉÊÇî¿Ïµ²¿·ÖÑÏË๥»÷µÄ¡°ÖØÍ·Ï·¡±£¬£¬£¬£¬£¬£¬£¬Ëæ×ÅС¶Ö¤È¯·¨¡·¡¢¡¶ÐÌ·¨ÐÞÕý°¸£¨Ê®Ò»£©¡·ÒÔ¼°Ê×µ¥Ö¤È¯¾À·×ÌØÊâ´ú±íÈËËßËϵÄÂ䵨£¬£¬£¬£¬£¬£¬£¬¿ÉÒÔºÏÀíÔ¤¼û2021ÄêÐÅÅûÎ¥¹æµÄ²é´¦Æµ´ÎºÍÁ¦¶È½«ÓÐÔöÎÞ¼õ£¬£¬£¬£¬£¬£¬£¬ÐÅÏ¢Åû¶ÊÂÇéÒ»¶¨ÊÇÉÏÊй«Ë¾µÈÐÅÅûÒåÎñÖ÷Ìå¸ß¶È¹Ø×¢µÄºÏ¹æÊÂÏî¡£¡£¡£¡£¡£¡£
2021Äê5ÔÂ1ÈÕ£¬£¬£¬£¬£¬£¬£¬Ö¤¼à»áÐû²¼ÐÞ¶©ºóµÄ¡¶ÉÏÊй«Ë¾ÐÅÏ¢Åû¶ÖÎÀí²½·¥¡·£¨ÒÔϼò³Æ¡°ÐÅÅûй桱£©ÕýʽʵÑé¡£¡£¡£¡£¡£¡£Ê±¸ô14Ä꣬£¬£¬£¬£¬£¬£¬2007Äê¡¶ÉÏÊй«Ë¾ÐÅÏ¢Åû¶ÖÎÀí²½·¥¡·£¨ÒÔϼò³Æ¡°Ô¡¶ÐÅÅû²½·¥¡·¡±£©ÓÀ´Ê×´ÎÐÞ¶©£¬£¬£¬£¬£¬£¬£¬¼ÈÓëС¶Ö¤È¯·¨¡·µÄÏà¹ØÖÆ¶È°²ÅÅ×÷ÁËÓÐÓÃÏνӣ¬£¬£¬£¬£¬£¬£¬Ò²Õë¶Ô½üÄêÀ´ÐÅÏ¢Åû¶±£´æµÄÍ»³öÎÊÌâ¾ÙÐÐÁË¡°ÓеķÅʸ¡±£¬£¬£¬£¬£¬£¬£¬¶ÔÉÏÊй«Ë¾¼°Ïà¹ØÔðÈÎÖ÷ÌåÌá³ö¸üΪÏ꾡¡¢ÑÏ¿ÁµÄÐÅÏ¢Åû¶ҪÇ󡣡£¡£¡£¡£¡£Öµ´ËÐÅÅûйæÕýʽʩÐÐÖ®¼Ê£¬£¬£¬£¬£¬£¬£¬±¾ÎĶÔÐÅÅûйæÐÞ¶©Òªµã¾ÙÐÐÆÀÎö£¬£¬£¬£¬£¬£¬£¬Ö¼ÔÚÖúÁ¦ÉÏÊй«Ë¾µÈÒåÎñÖ÷ÌåÏàʶÐÅÅûйæÏµÄÐÅÏ¢Åû¶ÊÂÇéºÏ¹æÒªµã£¬£¬£¬£¬£¬£¬£¬Ö»¹ÜïÔÌ¡¢×èÖ¹Òò²»ÊìϤÐÂ¹æ¶øµ¼ÖµÄÎ¥·¨Î¥¹æÐÐΪ¡£¡£¡£¡£¡£¡£
Ò»¡¢Ã÷È·½ç¶¨ÐÅÏ¢Åû¶ÒåÎñÈËÁìÓò
ÐÅÅûйæÐÂÔöÁ˹ØÓÚÐÅÏ¢Åû¶ÒåÎñÈËÏêϸÁìÓòµÄ»®¶¨£¬£¬£¬£¬£¬£¬£¬µÚ62ÌõÃ÷È·ÁËÐÅÅûÒåÎñÈ˲»µ«°üÀ¨ÉÏÊй«Ë¾¼°Æä¶¼à¸ß£¬£¬£¬£¬£¬£¬£¬»¹°üÀ¨ÉÏÊй«Ë¾¹É¶«¡¢Êµ¿ØÈË£¬£¬£¬£¬£¬£¬£¬ÊÕ¹ºÈË£¬£¬£¬£¬£¬£¬£¬ÖØ´ó×ʲúÖØ×é¡¢ÔÙÈÚ×Ê¡¢ÖØ´óÉúÒâÓйظ÷·½µÈÖ÷Ì壬£¬£¬£¬£¬£¬£¬ÒÔ¼°ÐÝÒµÖÎÀíÈ˼°Æä³ÉÔ±µÈÖ÷Ìå¡£¡£¡£¡£¡£¡£Ô¡¶Ö¤È¯·¨¡·µÚ63ÌõËäÈ»×ÅÖØÇ¿µ÷ÁË¿¯ÐÐÈ˺ÍÉÏÊй«Ë¾µÄÐÅÅûÒåÎñ£¬£¬£¬£¬£¬£¬£¬µ«Í¬Ê±Ò²Èõ»¯ÁËÉÏÊй«Ë¾¹É¶«¼°ÉúÒâµÐÊÖ·½µÈÖ÷ÌåµÄÐÅÅûÔðÈΣ¬£¬£¬£¬£¬£¬£¬Ð¡¶Ö¤È¯·¨¡·µÚ78ÌõÔÚÐÅÅûÒåÎñÈ˹æÄ£µÄ½ç¶¨ÉÏ£¬£¬£¬£¬£¬£¬£¬Í»ÆÆÁËÒÔ¿¯ÐÐÈ˺ÍÉÏÊй«Ë¾ÎªµÚÒ»ÔðÈÎÈ˵ĹæÖÆÂß¼£¬£¬£¬£¬£¬£¬£¬È·Á¢ÁËÒÔ¡°ÐÅÏ¢Åû¶ÒåÎñÈË¡±Îª¹æÖƹ¤¾ßµÄî¿ÏµÔÔò£¬£¬£¬£¬£¬£¬£¬ÐÅÅûйæµÚ62ÌõÔòÔÚС¶Ö¤È¯·¨¡·µÚ78ÌõÔÔòÐÔ»®¶¨µÄ»ù´¡ÉÏ×÷Á˽øÒ»²½Ï¸»¯¡£¡£¡£¡£¡£¡£
ÐÅÅûÐÂ¹æ¹ØÓÚÐÅÅûÒåÎñÈËÁìÓòµÄͳºÏÓÐÀûÓÚÇ¿»¯Ö¤È¯Êг¡ÐÅÏ¢Åû¶µÄÕûÌåЧÂʺÍÖÊÁ¿¡£¡£¡£¡£¡£¡£ÔÚÐÅÅûÒåÎñÈËÁìÓò¡°´óһͳ¡±µÄ¹æÖÆÂ߼ϣ¬£¬£¬£¬£¬£¬£¬ÐÅÅûй治ÔÙµ¥¶ÀÉ趨¹É¶«¡¢Êµ¿ØÈËÅäºÏÉÏÊй«Ë¾ÍÆÐÐÐÅÅûÒåÎñµÄÏà¹Ø»®¶¨¼°ÆäÖ´·¨ÔðÈΣ¬£¬£¬£¬£¬£¬£¬ÈκÎÐÅÅûÒåÎñÈËÎ´ÍÆÐÐÐÅÅûÒåÎñµÄ£¬£¬£¬£¬£¬£¬£¬¶¼½«ÒÀ·¨¼ç¸ºÏìÓ¦ÐÐÕþ¡¢ÒÔÖÂÐÌÊÂÔðÈΡ£¡£¡£¡£¡£¡£

¶þ¡¢ÍêÉÆÐÅÏ¢Åû¶µÄ»ù±¾ÒªÇó
(Ò») ÐÅÏ¢Åû¶Ӧ×öµ½¹«Õý¡¢¼òÃ÷ÇåÎú¡¢Í¨Ë×Ò×¶®
ÐÅÅûйæµÚ3ÌõÍêÉÆÁËÐÅÏ¢Åû¶µÄ»ùÀ´Ô´Ôò£ºÒ»ÊÇÍêÉÆÁËÐÅÏ¢Åû¶¹«ÕýÔÔò£¬£¬£¬£¬£¬£¬£¬°ü¹ÜÐÅÏ¢Åû¶¶ÔËùÓÐͶ×ÊÕßÒ»ÊÓͬÈÊ£»£»£»£»£»£»£»¶þÊÇÐÂÔöÁË¡°¼òÃ÷ÇåÎú¡¢Í¨Ë×Ò×¶®¡±Ö®ÒªÇ󣬣¬£¬£¬£¬£¬£¬Ôöǿͨ¸æÄÚÈݵĿɶÁÐÔºÍÒ×¶®ÐÔ¡£¡£¡£¡£¡£¡£
×¢²áÖÆË¢ÐµÄÒªº¦ÔÚÓÚÐÅÏ¢Åû¶£¬£¬£¬£¬£¬£¬£¬ÐÅÏ¢Åû¶µÄÂä½ÅµãÔÚÓÚͶ×ÊÕß¡£¡£¡£¡£¡£¡£ÎªÇÐʵ°ü¹ÜͶ×ÊÕßµÄÖªÇéȨ£¬£¬£¬£¬£¬£¬£¬Åû¶ÐÅÏ¢µÄʱ¼äÓ¦³ä·Ö˼Á¿Í¨Ë×Ͷ×ÊÕßµÄÔĶÁ¡¢ÆÊÎö¡¢Ã÷È·ÄÜÁ¦£¬£¬£¬£¬£¬£¬£¬Ïà¹ØÐÅÏ¢Ó¦ÒÔ¼òÃ÷Ò×¶®¶øÓÖ²»Ó°ÏìÕæÊµµÄ·½·¨¹ûÕæ£¬£¬£¬£¬£¬£¬£¬´Ó¶øÊµÖÊÐԵذü¹ÜͶ×ÊÕßÖªÇéȨ¡£¡£¡£¡£¡£¡£´Ó½üÄêÀ´IPOÉ걨·´ÏìÀ´¿´£¬£¬£¬£¬£¬£¬£¬²»ÉÙ¹«Ë¾ÊÕµ½µÄ·´ÏìÊÇÒªÇóÆä¶ÔÕйÉ˵Ã÷ÊéÖеÄÄÚÈݾÙÐмòÃ÷ÇåÎú¡¢Í¨Ë×Ò×¶®µÄ±íÊö¡£¡£¡£¡£¡£¡£Ö»¹Ü¸ÃÒªÇó½ÏΪÔÔòÐÔ£¬£¬£¬£¬£¬£¬£¬µ«ÈôÊÇÐÅÏ¢Åû¶ÒåÎñÈËÅû¶µÄÐÅϢδµÖ´ï¡°¼òÃ÷ÇåÎú¡¢Í¨Ë×Ò×¶®¡±µÄ±ê×¼£¬£¬£¬£¬£¬£¬£¬Í¬Ñù¿ÉÄÜ×é³ÉС¶Ö¤È¯·¨¡·µÚ197ÌõËùÊö¡°Î´Æ¾Ö¤±¾¹æÔò¶¨ÍÆÐÐÐÅÏ¢Åû¶ÒåÎñ¡±£¬£¬£¬£¬£¬£¬£¬´Ó¶øÃæÁÙÐÐÕþ´¦·ÖµÄЧ¹û¡£¡£¡£¡£¡£¡£

(¶þ) ÐÂÔöÕë¶Ô×ÔÔ¸ÐÔÐÅÏ¢Åû¶µÄ¹æÖÆ
ÐÅÅûйæµÚ5ÌõÏνÓС¶Ö¤È¯·¨¡·µÚ84ÌõÖ®»®¶¨£¬£¬£¬£¬£¬£¬£¬¶Ô×ÔÔ¸Åû¶ÐÐΪ¾ÙÐÐÁËרÃŹæÖÆ£¬£¬£¬£¬£¬£¬£¬×ÔÔ¸Åû¶²»µÃÓëÒÀ·¨Åû¶µÄÐÅÏ¢Ïà³åÍ»£¬£¬£¬£¬£¬£¬£¬²»µÃÎóµ¼Í¶×ÊÕߣ¬£¬£¬£¬£¬£¬£¬²¢ÇÒÓ¦µ±¼á³ÖÐÅÏ¢Åû¶µÄÒ»Á¬ÐÔºÍÒ»ÖÂÐÔ£¬£¬£¬£¬£¬£¬£¬²»µÃÑ¡ÔñÐÔÅû¶¡£¡£¡£¡£¡£¡£ÓÈÐë×¢ÖØ£¬£¬£¬£¬£¬£¬£¬ÐÅÅûÒåÎñÈ˲»µÃʹÓÃ×ÔÔ¸Åû¶²»µ±Ó°Ïì֤ȯÉúÒâ¼ÛÇ®£¬£¬£¬£¬£¬£¬£¬²»µÃʹÓÃ×ÔÔ¸Åû¶´ÓÊÂÊг¡Ê¹ÓõÈÎ¥·¨Î¥¹æÐÐΪ¡£¡£¡£¡£¡£¡£
½üÄêÀ´£¬£¬£¬£¬£¬£¬£¬ÉÏÊй«Ë¾×ÔÔ¸Åû¶Àú³ÌÖÐÂÒÏó´ÔÉú£¬£¬£¬£¬£¬£¬£¬²»·¦½èÖú×ÔÔ¸Åû¶¡°³´¿´·¨¡¢²äÈÈÃÅ¡±µÄÎ¥·¨Î¥¹æÇéÐΣ¬£¬£¬£¬£¬£¬£¬î¿Ïµ²ã¶ÔÑ¡ÔñÐÔÐÅÅûÐÐΪ¼á³Ö¸ß¶È¹Ø×¢¡£¡£¡£¡£¡£¡£ÒÔÍù£¬£¬£¬£¬£¬£¬£¬²¿·ÖÉÏÊй«Ë¾Í¨¹ýe»¥¶¯¡¢»¥¶¯Òס¢Î¢ÐŹ«ÖںŵÈÇþµÀ£¬£¬£¬£¬£¬£¬£¬½öÅû¶²¿·ÖÉæ¼°ÈÈÃÅÌâ²ÄµÄÓªÒµ»òÏàÖúÐÅÏ¢£¬£¬£¬£¬£¬£¬£¬²¢Î´×¼È·¡¢ÍêÕûµØÅû¶Ïà¹ØÓªÒµ¶ÔÒµ¼¨µÄÓ°Ï죬£¬£¬£¬£¬£¬£¬¶ÔͶ×ÊÕßÔì³ÉÎóµ¼£¬£¬£¬£¬£¬£¬£¬Òý·¢¹É¼ÛÒì³£²¨¶¯£¬£¬£¬£¬£¬£¬£¬Êг¡Ó°Ïì±°ÁÓ¡£¡£¡£¡£¡£¡£ÒßÇéʱ´ú£¬£¬£¬£¬£¬£¬£¬Ò²ÔøÓÐÉÏÊй«Ë¾²äйÚÒßÇé³´×÷ÒßÃç¡¢¿ÚÕÖ¿´·¨£¬£¬£¬£¬£¬£¬£¬Òý·¢¹«Ë¾¹É¼ÛµÄÒì³£²¨¶¯¡£¡£¡£¡£¡£¡£¸ÃµÈÐÅÅûÐÐΪÓë×ÔÔ¸Åû¶µÄ³õÖ¾ºÍÒªÇóÄÏÔ¯±±ÕÞ£¬£¬£¬£¬£¬£¬£¬×ÔÔ¸Åû¶²»ÊÇËæÒâÅû¶ºÍÈÎÐÔÅû¶£¬£¬£¬£¬£¬£¬£¬ÉÏÊй«Ë¾Ó¦µ±³ÏÐÅÖ´ÐÐ×ÔÔ¸ÐÅÅûÖÆ¶È¡¢ÑÏ¿á×ñÕÕ×ÔÔ¸ÐÅÅûÒªÇ󣬣¬£¬£¬£¬£¬£¬²»È»²»µ«²»¿ÉÏò¹«ÖÚͶ×ÊÕßչʾ¹«Ë¾Ä±»®ÇéÐΣ¬£¬£¬£¬£¬£¬£¬·´¶ø»áÒý·¢î¿Ïµ¹Ø×¢£¬£¬£¬£¬£¬£¬£¬ÒÔÖÂÕÐÖÂÐÐÕþ´¦·Ö¡£¡£¡£¡£¡£¡£

(Èý) ϸ»¯Åû¶ýÌåÒªÇó
ÐÅÅûйæµÚ8ÌõÃ÷È·£¬£¬£¬£¬£¬£¬£¬¹ØÓÚ°´ÆÚ±¨¸æ¡¢ÊÕ¹º±¨¸æÊéµÈÎļþ£¬£¬£¬£¬£¬£¬£¬½öÕªÒªÐèÒªÔÚ֤ȯÉúÒâËùµÄÍøÕ¾ºÍÇкÏÖйúÖ¤¼à»á»®¶¨Ìõ¼þµÄ±¨¿¯Åû¶£¬£¬£¬£¬£¬£¬£¬ÆäËûÄÚÈÝÔÚÉúÒâËùµÄÍøÕ¾ºÍÇкÏÖйúÖ¤¼à»á»®¶¨Ìõ¼þµÄ±¨¿¯ÒÀ·¨¿ª°ìµÄÍøÕ¾Åû¶¼´¿É¡£¡£¡£¡£¡£¡£ÕâÒ»ÐÞ¶©Çø·Ö²î±ðÐÅÏ¢µÄÅû¶ÇþµÀ£¬£¬£¬£¬£¬£¬£¬½µµÍÁËÉÏÊй«Ë¾ÐÅÅû±¾Ç®£¬£¬£¬£¬£¬£¬£¬ÌáÉýÁËÉÏÊй«Ë¾ÐÅÅûЧÂÊ¡£¡£¡£¡£¡£¡£

Èý¡¢ÍêÉÆ°´ÆÚ±¨¸æÖƶÈ
(Ò») Ð޸İ´ÆÚ±¨¸æ¹æÄ£
ÐÅÅûйæµÚ12Ìõµ÷½âÁËÐèÒªÅû¶µÄ°´ÆÚ±¨¸æµÄ¹æÄ££¬£¬£¬£¬£¬£¬£¬É¾³ýÁËÔ¡¶ÐÅÅû²½·¥¡·ÀïÓйؼ¾¶È±¨¸æµÄÏà¹Ø»®¶¨£¬£¬£¬£¬£¬£¬£¬Ã÷È·Á˰´ÆÚ±¨¸æ°üÀ¨½ö°üÀ¨Äê¶È±¨¸æºÍÖÐÆÚ±¨¸æ¡£¡£¡£¡£¡£¡£µ«Ðè×¢ÖØ£¬£¬£¬£¬£¬£¬£¬¼¾¶È±¨¸æµÄÅû¶ÓÉÉúÒâËùÔÚÆäÓªÒµ¹æÔòÖÐÃ÷È·£¬£¬£¬£¬£¬£¬£¬ÉϽ»Ëù¡¢Éî½»ËùÏà¹Ø¹æÔòÖоù¶Ô¼¾¶È±¨¸æµÄÅû¶×÷³öÁËÏêϸ»®¶¨£¬£¬£¬£¬£¬£¬£¬ÏÖÐÐÅûÂ¶ÖÆ¶È¶ÔͶ×ÊÕßÖªÇéȨµÄ±£»£»£»£»£»£»£»¤Á¦¶È²¢Î´½µµÍ¡£¡£¡£¡£¡£¡£

(¶þ) ÍêÉÆ¶¼à¸ßÒìÒéÉùÃ÷ÖÆ¶È
ÐÅÅûйæµÚ16ÌõÍêÉÆÁ˶¼à¸ßÒìÒéÉùÃ÷ÖÆ¶È¡£¡£¡£¡£¡£¡£µÚÒ»£¬£¬£¬£¬£¬£¬£¬Ã÷È·ÁËδ¾¶Ê»áÉóÒéͨ¹ýµÄ°´ÆÚ±¨¸æ²»µÃÅû¶¡£¡£¡£¡£¡£¡£µÚ¶þ£¬£¬£¬£¬£¬£¬£¬¶Ê¡¢¼àÊÂÎÞ·¨°ü¹Ü°´ÆÚ±¨¸æÄÚÈݵÄÕæÊµÐÔ¡¢×¼È·ÐÔ¡¢ÍêÕûÐÔ»òÕßÓÐÒìÒéµÄ£¬£¬£¬£¬£¬£¬£¬Ó¦µ±ÔÚ¶Ê»á»òÕß¼àÊ»áÉóÒé°´ÆÚ±¨¸æÊ±Í¶×赲Ʊ»òÆúȨƱ¡£¡£¡£¡£¡£¡£µÚÈý£¬£¬£¬£¬£¬£¬£¬¶¼à¸ßÎÞ·¨°ü¹Ü°´ÆÚ±¨¸æÄÚÈݵÄÕæÊµÐÔ¡¢×¼È·ÐÔ¡¢ÍêÕûÐÔ»òÕßÓÐÒìÒéµÄ£¬£¬£¬£¬£¬£¬£¬Ó¦µ±ÔÚÊéÃæÈ·ÈÏÒâ¼ûÖнÒÏþÒâ¼û²¢³ÂÊöÀíÓÉ£¬£¬£¬£¬£¬£¬£¬½ÒÏþÒâ¼ûÓ¦×ñÕÕÉóÉ÷ÔÔò¡£¡£¡£¡£¡£¡£
ƾ֤ÉϽ»Ëùת´ï£¬£¬£¬£¬£¬£¬£¬2020ÄêÉϽ»Ëù¹ûÕæÈ϶¨47È˲»Êʺϵ£µ±ÉÏÊй«Ë¾¶¼à¸ß£¬£¬£¬£¬£¬£¬£¬Í¬±ÈÔöÌí88%£»£»£»£»£»£»£»´¦Öóͷ£¶¼à¸ß556È˴Σ¬£¬£¬£¬£¬£¬£¬Í¬±ÈÔöÌí4.32%£¬£¬£¬£¬£¬£¬£¬[×¢1]¶¼à¸ßµÄÂÄְΣº¦ÓÐËùÔö´ó¡£¡£¡£¡£¡£¡£ÐÅÅûйæÍêÉÆÁ˶¼à¸ßµÄÒìÒéÉùÃ÷ÖÆ¶È£¬£¬£¬£¬£¬£¬£¬¶¼à¸ßÔÚÉóÒé°´ÆÚ±¨¸æÀú³ÌÖпÉÊʵ±ÔËÓÃÒìÒéÉùÃ÷ÖÆ¶ÈÒÔ°ü¹Ü×ÔÉíÕýµ±È¨Òæ¡£¡£¡£¡£¡£¡£Í¬Ê±ÌØÊâÇ¿µ÷£¬£¬£¬£¬£¬£¬£¬½ÒÏþÒìÒéÉùÃ÷µÄ£¬£¬£¬£¬£¬£¬£¬Ó¦µ±ÔÚ¶Ê»á»òÕß¼àÊ»áÉóÒé¡¢ÉóÉó°´ÆÚ±¨¸æÊ±Í¶×赲Ʊ»òÕ߯úȨƱ£¬£¬£¬£¬£¬£¬£¬²»È»ÆäÐÐΪÔò±£´æÄÚÔÚÂ߼ì¶Ü£¬£¬£¬£¬£¬£¬£¬ÇÒ¿ÉÄÜÓÕ·¢Í¶ÆõÐÐΪ¡£¡£¡£¡£¡£¡£ÇÒÐè×¢ÖØ£¬£¬£¬£¬£¬£¬£¬²»¿É½öÒò½ÒÏþ¡°²»°ü¹Ü¡±Òâ¼û¶øËäÈ»ÃâÈ¥¶¼à¸ß¶ÔÐÅÏ¢Åû¶µÄ·¨¶¨°ü¹ÜÔðÈΣ¬£¬£¬£¬£¬£¬£¬ÔðÈÎÈ϶¨½¹µãÈÔÔÚÓÚÊÇ·ñÇÚÃ㾡Ô𣬣¬£¬£¬£¬£¬£¬ÍŽᡶÐÅÏ¢Åû¶Υ·¨ÐÐΪÐÐÕþÔðÈÎÈ϶¨¹æÔò¡·µÚ21ÌõµÄ»®¶¨£¬£¬£¬£¬£¬£¬£¬ÃâÔðµÄ×îµä·¶ÇéÐÎÖ®Ò»ÊÇ¡°µ±ÊÂÈ˶ÔÈ϶¨µÄÐÅÏ¢Åû¶Υ·¨ÊÂÏîÌá³öÏêϸÒìÒé¼Í¼ÓÚ¶Ê»ᡢ¼àÊ»ᡢ¹«Ë¾°ì¹«»á¾Û»á¼Í¼µÈ£¬£¬£¬£¬£¬£¬£¬²¢ÔÚÉÏÊö¾Û»áÖÐͶ×赲Ʊ¡±£¬£¬£¬£¬£¬£¬£¬ÉêÑÔÖ®£¬£¬£¬£¬£¬£¬£¬Í¶ÆúȨƱ²¢²»ÊÇ×ãÒÔÃâÔðµÄ·¨¶¨ÊÂÓÉ¡£¡£¡£¡£¡£¡£

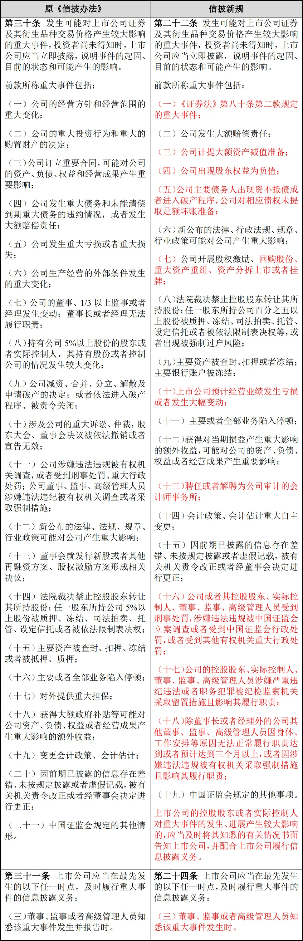
ËÄ¡¢Ôö²¹Ï¸»¯¡°ÖØ´óÊÂÎñ¡±ÇéÐÎ
¡¶ÐÅÅû²½·¥¡·µÚ22Ìõ¶Ô¡°ÖØ´óÊÂÎñ¡±×÷ÁË´ó·ùÐÞ¶©£¬£¬£¬£¬£¬£¬£¬²»µ«¶ÔС¶Ö¤È¯·¨¡·µÚ80ÌõµÚ2¿î»®¶¨µÄÖØ´óÊÂÎñ×÷ÁËÔ®Òý»®¶¨£¬£¬£¬£¬£¬£¬£¬»¹¶Ô¹«Ë¾Ä±»®¡¢Òµ¼¨¡¢ÖÎÀí²ãµÈ¿ÉÄܶԹɼ۱¬·¢½Ï´óÓ°ÏìµÄÊÂÎñ¾ÙÐл®¶¨£¬£¬£¬£¬£¬£¬£¬²¢ÐÂÔöÁË¡°Æ¸ÓûòÕß½âÆ¸Îª¹«Ë¾Éó¼ÆµÄ»á¼ÆÊ¦ÊÂÎñËù¡±ÕâÒ»ÖØ´óÊÂÎñ£¬£¬£¬£¬£¬£¬£¬·´Ó¦³öî¿Ïµ²ã¶ÔÉÏÊй«Ë¾²ÆÎñÔì¼ÙÐÐΪµÄÇ×½ü¹Ø×¢¡£¡£¡£¡£¡£¡£[×¢2]¡°ÖØ´óÊÂÎñ¡±µÄ¹æÄ£½ç¶¨¼«ÎªÖ÷Òª£¬£¬£¬£¬£¬£¬£¬Ò»ÊÇÉæ¼°ÊÇ·ñÐèÒªÐÅÏ¢Åû¶£¬£¬£¬£¬£¬£¬£¬½ø¶øÉæ¼°ÊÇ·ñ×é³ÉÐÅÅûÎ¥·¨£»£»£»£»£»£»£»¶þÊÇÉæ¼°ÊÇ·ñ¹¹ÊÇÄÚÄ»ÐÅÏ¢£¬£¬£¬£¬£¬£¬£¬½ø¶øÉæ¼°ÊÇ·ñ×é³ÉÄÚÄ»ÉúÒâ¡£¡£¡£¡£¡£¡£Òò´Ë£¬£¬£¬£¬£¬£¬£¬ÐÅÅûÒåÎñÈËÓ¦µ±¶Ô¡°ÖØ´óÊÂÎñ¡±µÄÏêϸÇéÐμÓÒÔÃ÷È·Óë¹Ø×¢¡£¡£¡£¡£¡£¡£
±ðµÄ£¬£¬£¬£¬£¬£¬£¬ÐÅÅûйæÐÞ¸ÄÁËÉÏÊй«Ë¾ÖØ´óÊÂÎñÅû¶ʱµã¡£¡£¡£¡£¡£¡£Ïà½ÏÓÚÔ¡¶ÐÅÅû²½·¥¡·µÚ31Ìõ½«¶¼à¸ß¡°ÖªÏ¤¸ÃÖØ´óÊÂÎñ±¬·¢²¢±¨¸æÊ±¡±×÷ΪÅû¶ʱµã£¬£¬£¬£¬£¬£¬£¬ÐÅÅûйæµÚ24Ìõ»®¶¨µ±¶¼à¸ß¡°ÖªÏ¤¸ÃÖØ´óÊÂÎñ±¬·¢Ê±¡±£¬£¬£¬£¬£¬£¬£¬ÉÏÊй«Ë¾¼´´¥·¢Åû¶ÒåÎñ¡£¡£¡£¡£¡£¡£Í¨¹ý±ÈÕÕ¿É·¢Ã÷£¬£¬£¬£¬£¬£¬£¬ÉÏÊй«Ë¾ÔÝʱ±¨¸æµÄʱµã½øÒ»²½Ìáǰ£¬£¬£¬£¬£¬£¬£¬ÐÅÏ¢Åû¶µÄʵʱÐÔ½øÒ»²½ÔöÇ¿¡£¡£¡£¡£¡£¡£

Îå¡¢ÍêÉÆÐÅÏ¢Åû¶ÊÂÎñÖÎÀíÖÆ¶È
(Ò») Ç¿»¯ÄÚÄ»ÐÅÏ¢ÖªÇéÈ˹ҺÅÖÎÀíÒªÇó
ÐÅÅûйæµÚ30Ìõ½øÒ»²½ÍêÉÆÁËÉÏÊй«Ë¾ÐÅÏ¢Åû¶ÊÂÎñÖÎÀíÖÆ¶È£¬£¬£¬£¬£¬£¬£¬ÐÂÔö¡°ÄÚÄ»ÐÅÏ¢ÖªÇéÈ˹ҺÅÖÎÀíÖÆ¶È¡±¡£¡£¡£¡£¡£¡£ÔÚ½üÆÚÖ¤¼à»á¡¢Ö¤¼à¾Ö¼°»¦ÉîÉúÒâËùµÄî¿Ïµ°¸ÀýÖУ¬£¬£¬£¬£¬£¬£¬ÆµÈÔ·ºÆðÏà¹ØÖ÷ÌåÒòÄÚÄ»ÐÅÏ¢ÖªÇéÈ˹ҺÅÖÎÀí²»¹æ·¶¶ø±»½ÓÄÉÐÐÕþî¿Ïµ²½·¥»ò×ÔÂÉî¿Ïµ²½·¥µÄÇéÐΣ¬£¬£¬£¬£¬£¬£¬½¨ÒéÉÏÊй«Ë¾²Î¿¼½ñÄê2ÔÂÉúЧµÄ¡¶¹ØÓÚÉÏÊй«Ë¾ÄÚÄ»ÐÅÏ¢ÖªÇéÈ˹ҺÅÖÎÀíÖÆ¶ÈµÄ»®¶¨¡·ÊµÊ±¸üС¢ÍêÉÆÏà¹ØÖÆ¶È¡£¡£¡£¡£¡£¡£

(¶þ) ¹æÖƶ¼à¸ß¶ÔÍâÐû²¼ÐÅÏ¢ÐÐΪ
ÐÅÅûйæµÚ33ÌõÐÂÔöÁ˹ØÓÚ¶¼à¸ß¶ÔÍâÐû²¼ÐÅÏ¢ÐÐΪµÄ¹æÖÆ£¬£¬£¬£¬£¬£¬£¬»®¶¨ÉÏÊй«Ë¾Ó¦µ±Öƶ©¶¼à¸ß¶ÔÍâÐû²¼ÐÅÏ¢µÄÐÐΪ¹æ·¶£¬£¬£¬£¬£¬£¬£¬Ã÷È··Ç¾¶Ê»áÊéÃæÊÚȨ²»µÃ¶ÔÍâÐû²¼Î´Åû¶ÐÅÏ¢µÄÇéÐΡ£¡£¡£¡£¡£¡£½üÄêÀ´£¬£¬£¬£¬£¬£¬£¬³£¼ûÉÏÊй«Ë¾¸ß¹Ü¶¯éüÐû²¼ÓйØÒµ¼¨Ä¿µÄµÄ¡°ºÀÑÔ׳Ó»òÕß×ß©ÉÐδ¹ûÕæµÄÖ÷ÒªÐÅÏ¢£¬£¬£¬£¬£¬£¬£¬ÐÅÅûйæÕë¶Ô¸ÃµÈÕ÷Ïó¾ÙÐÐÁËרÃŹæÖÆ£¬£¬£¬£¬£¬£¬£¬Ìî²¹Á˹æÔò¿Õȱ¡£¡£¡£¡£¡£¡£ÉÏÊй«Ë¾¸ß¹ÜÍùÍù¼ÈÊǹ«Ë¾Á캽Õߣ¬£¬£¬£¬£¬£¬£¬ÓÖÊÇÐÐҵר¼Ò£¬£¬£¬£¬£¬£¬£¬ÔÚ¹«¹²³¡ºÏ½ÒÏþ×ÔÉí¿´·¨Î޿ɺñ·Ç£¬£¬£¬£¬£¬£¬£¬¿ÉÊÇÓÉÓÚÆäÉí·ÝÌØÊâÐÔ£¬£¬£¬£¬£¬£¬£¬ÐèÍŽáÐû²¼ÐÅÏ¢µÄʱ¼ä¡¢ËùÔÚ¡¢ÄÚÈݵȣ¬£¬£¬£¬£¬£¬£¬ÉóÉ÷Ϊ֮£¬£¬£¬£¬£¬£¬£¬²»¿É¹ýÓÚËæÐÔ¡£¡£¡£¡£¡£¡£

(Èý) Ç¿»¯Öнé»ú¹¹¡°¿´ÃÅÈË¡±Ö°Ôð
ÐÅÅûÐÂ¹æ¹ØÓÚ֤ȯ·þÎñ»ú¹¹ÐÂÔöÁËÍ×ÉÆÉúÑĿͻ§Î¯ÍÐÎļþ¡¢ÄÚ²¿ÖÎÀí¡¢ÓªÒµÄ±»®µÈÊÂÇé¸å±¾µÄÒªÇ󣬣¬£¬£¬£¬£¬£¬²¢¶ÔÆäÐÂÔöÁËÅäºÏÖ¤¼à»áî¿ÏµµÄÒåÎñ¡£¡£¡£¡£¡£¡£±ðµÄ£¬£¬£¬£¬£¬£¬£¬ÔÚÖ´Òµ¹æ·¶·½Ã棬£¬£¬£¬£¬£¬£¬ÐÅÅûÐÂ¹æ¹ØÓÚ»á¼ÆÊ¦ÊÂÎñËù¡¢×ʲúÆÀ¹À»ú¹¹ÐÂÔöÁËÖÊÁ¿¿ØÖÆÏµÍ³¡¢×ÔÁ¦ÐÔÖÎÀíºÍͶ×ÊÕß±£»£»£»£»£»£»£»¤»úÖÆ·½ÃæµÄÒªÇ󡣡£¡£¡£¡£¡£
×¢²áÖÆÅä¾°Ï£¬£¬£¬£¬£¬£¬£¬î¿Ïµ²ã¶à´ÎÌá³öÒªÔöÇ¿Öнé»ú¹¹¡°¿´ÃÅÈË¡±µÄÖ´·¨ÔðÈΡ£¡£¡£¡£¡£¡£½ñÄêÒÔÀ´£¬£¬£¬£¬£¬£¬£¬Ò²¶à´Î·ºÆðÖнé»ú¹¹ÒòÉÏÊй«Ë¾ÐÅÅûÎ¥·¨Î¥¹æ¶ø¼ç¸ºÁ¬´øÔðÈεÄÇéÐΡ£¡£¡£¡£¡£¡£µä·¶È翵ÃÀÒ©Òµ²ÆÎñÔì¼Ù°¸ÖУ¬£¬£¬£¬£¬£¬£¬¹ã¶«ÕýÖÐÖé½»á¼ÆÊ¦ÊÂÎñÒòÉ󼯱¨¸æÐéα¼Í¼¡¢²Æ±¨É󼯱£´æÈ±ÏݵÈÔµ¹ÊÔÓɱ»·£5700Íò¡£¡£¡£¡£¡£¡£[×¢3]Öнé»ú¹¹¡°¿´ÃÅÈË¡±ÔðÈÎÕý±»Ò»Á¬ÔöÇ¿£¬£¬£¬£¬£¬£¬£¬Öнé»ú¹¹Ó¦ã¡ÊØÐÅÅûйæÌá³öµÄºÏ¹æÒªÇ󣬣¬£¬£¬£¬£¬£¬ÔÚ×ÊÔ´Êг¡Î¥·¨ÐÐΪ¡°ÁãÈÝÈÌ¡±µÄî¿ÏµÌ¬ÊÆÏÂÂÙΪ¡°·Å·çÕß¡±½«Ö§¸¶ÖØ´ó¼ÛÇ®¡£¡£¡£¡£¡£¡£

Áù¡¢Ç¿»¯ÐÅÏ¢Åû¶Υ¹æµÄÖ´·¨ÔðÈÎ
(Ò») ¸üÐÂî¿Ïµ²½·¥ÀàÐÍÓë´¦·ÖÒÀ¾Ý
¹ØÓÚî¿Ïµ²½·¥ÀàÐÍ£¬£¬£¬£¬£¬£¬£¬ÐÅÅûйæµÚ52Ìõ±£´æÁËÔ¡¶ÐÅÅû²½·¥¡·ÖеÄÔðÁî¾ÀÕý¡¢î¿ÏµÌ¸»°¡¢³ö¾ß¾¯Ê¾º¯ÈýÀಽ·¥£¬£¬£¬£¬£¬£¬£¬ÐÂÔöÁËÔðÁî¹ûÕæËµÃ÷¡¢ÔðÁî°´ÆÚ±¨¸æ¡¢ÔðÁîÔÝÍ£»£»£»£»£»£»£»òÕßÖÕÖ¹²¢¹ºÖØ×éÔ˶¯ÈýÀಽ·¥£¬£¬£¬£¬£¬£¬£¬²¢É¾³ýÁ˼ÇÈë³ÏÐŵµ°¸µÄî¿Ïµ²½·¥¡£¡£¡£¡£¡£¡£¹ØÓÚ´¦·ÖÒÀ¾Ý£¬£¬£¬£¬£¬£¬£¬ÐÅÅûйæµÚ54Ìõ½«ÐÅÅûÎ¥¹æµÄ´¦·ÖÒÀ¾ÝÓÉÔ¡¶Ö¤È¯·¨¡·µÚ193Ìõ¸üÐÂΪС¶Ö¤È¯·¨¡·µÚ197Ìõ£¬£¬£¬£¬£¬£¬£¬¼´ÐÅÅûÎ¥¹æ·£¿£¿£¿£¿£¿£¿£¿î½ð¶îÓÉÔÀ´µÄ60ÍòÔª¶¥¸ñ´¦·ÖÉÏÉýÖÁ1000ÍòÔª¡£¡£¡£¡£¡£¡£

(¶þ) Õë¶Ô¶¼à¸ßÕûÌåÒìÒéÉùÃ÷ÉèÖÃרÃÅÖ´·¨ÔðÈÎ
ÐÅÅûйæµÚ58ÌõÕë¶Ô¶¼à¸ßÔÚÉóÒéʱÔ޳ɡ¢Åû¶ʱÓÖ²»±£ÕæµÄ¡°±äÁ³¡±ÇéÐÎÐÂÉèÖÃÁËרÃŵÄÖ´·¨ÔðÈΣ¬£¬£¬£¬£¬£¬£¬Ïà¹ØÖ°Ô±¿É±»¸øÓèÖÒÑÔ²¢´¦·£¿£¿£¿£¿£¿£¿£¿î£¬£¬£¬£¬£¬£¬£¬Çé½ÚÑÏÖØµÄ£¬£¬£¬£¬£¬£¬£¬»¹¿ÉÄܱ»Êг¡½ûÈë¡£¡£¡£¡£¡£¡£¶¼à¸ßÕûÌåÒìÒéÉùÃ÷µÄµä·¶°¸ÀýιýÓÚ*STÕ×У¬£¬£¬£¬£¬£¬£¬*STÕ×ÐÂÐû²¼µÄ2019ÄêÄ걨Ôâ¶¼à¸ßÕûÌå·ñ¶¨£¬£¬£¬£¬£¬£¬£¬ËùÓеͼà¸ß³ÉÔ±¾ù½ÒÏþÁ˲»±£ÕæÒìÒéÉùÃ÷£¬£¬£¬£¬£¬£¬£¬²¢Ç¿µ÷²»¼ç¸ºÈκÎСÎÒ˽¼Ò»òÁ¬´øÔðÈΡ£¡£¡£¡£¡£¡£ÒÔºóÔÚ´ËÖÖÇéÐÎÏ£¬£¬£¬£¬£¬£¬£¬¹ØÓÚ¡°±äÁ³¡±¶¼à¸ßµÄ´¦·ÖÓÐÁËÃ÷È·ÒÀ¾Ý¡£¡£¡£¡£¡£¡£

(Èý) Ç¿µ÷ÐÅÏ¢Åû¶ÐÌÊÂ×·Ôð
ÕýÈçÖ¤¼à»áÖ÷ϯÒ×»áÂúËùÑÔ£¬£¬£¬£¬£¬£¬£¬¡°×ÊÔ´Êг¡²»·¨ÐÐΪÕߣ¬£¬£¬£¬£¬£¬£¬Ò»ÅÂ×øÀΣ¬£¬£¬£¬£¬£¬£¬¶þű»¹«¹²Í¶×ÊÕßËßËÏË÷Å⡱£¬£¬£¬£¬£¬£¬£¬ÐÅÅûÎ¥¹æ³ýÁ˼縺ÐÐÕþÔðÈÎÍ⣬£¬£¬£¬£¬£¬£¬»¹½«ÃæÁÙÐÌÊÂÓëÃñÊÂÔðÈÎΣº¦¡£¡£¡£¡£¡£¡£ÐÅÅûйæµÚ61Ìõ»®¶¨£º¡°Î¥·´±¾²½·¥£¬£¬£¬£¬£¬£¬£¬ÉæÏÓ·¸·¨µÄ£¬£¬£¬£¬£¬£¬£¬ÒÀ·¨ÒÆËÍ˾·¨»ú¹Ø×·¾¿ÐÌÊÂÔðÈΡ£¡£¡£¡£¡£¡£¡±¡¶ÐÌ·¨ÐÞÕý°¸£¨Ê®Ò»£©¡·´ó·ùÌáÉý¡°Î¥¹æÅû¶¡¢²»Åû¶Ö÷ÒªÐÅÏ¢×µÄÐÌ·£Á¦¶È£¬£¬£¬£¬£¬£¬£¬ÐÌÆÚÉÏÏÞÓÉ3ÄêÌá¸ßÖÁ10Ä꣬£¬£¬£¬£¬£¬£¬·£½ðÊý¶îÓÉ2ÍòÔª-20ÍòÔªÐÞ¸ÄΪ¡°²¢´¦·Ö½ð¡±£¬£¬£¬£¬£¬£¬£¬×÷·Ï20ÍòÔªµÄÉÏÏÞ£¬£¬£¬£¬£¬£¬£¬²¢ÇÒÃ÷È·½«¿Ø¹É¹É¶«¡¢Êµ¿ØÈË×éÖ¯¡¢Ö¸Ê¹ÊµÑéÐÅÅûÔì¼Ù£¬£¬£¬£¬£¬£¬£¬ÒÔ¼°¿Ø¹É¹É¶«¡¢Êµ¿ØÈËÕÚÑÚÏà¹ØÊÂÏîµ¼Ö¹«Ë¾Åû¶ÐéαÐÅÏ¢µÈÐÐΪÄÉÈëÐ̹æÔòÖÆ¡£¡£¡£¡£¡£¡£
ÐÅÅûйæÊ©Ðк󣬣¬£¬£¬£¬£¬£¬Ö¤¼à»á½«Ö¸µ¼»¦ÉîÉúÒâËùÔÚÓªÒµ¹æÔò²ãÃæ×öºÃ¼¾¶È±¨¸æÖƶȰ²ÅÅ¡£¡£¡£¡£¡£¡£ÐÅÏ¢Åû¶¹æÔòϵͳ·±ÔÓÇÒ¾«×¨£¬£¬£¬£¬£¬£¬£¬ËùÉæÒåÎñÖ÷ÌåÖڶ࣬£¬£¬£¬£¬£¬£¬î¿Ïµ¹¤¾ßºÜ¿ÉÄÜÔÚÎÞÒâÖ®¼äÒÑ´¥Åöî¿ÏµºìÏß¡£¡£¡£¡£¡£¡£ÐÅÅûйæÒµÒÑÊ©ÐУ¬£¬£¬£¬£¬£¬£¬ÐÅÅûÊÂÈËÇéÁÙµÄî¿Ïµ¸ßÑ¹Ì¬ÊÆ½ûֹСê£¬£¬£¬£¬£¬£¬ÉÏÊй«Ë¾¼°¶¼à¸ßµÈÏà¹ØÖ÷ÌåÓ¦µ±¿ìËÙÎüÊÕ¡¢Ë³Ó¦Ð¹æÔò£¬£¬£¬£¬£¬£¬£¬ÐëҪʱ½èÖúרҵ»ú¹¹ÒÔ×èÖ¹¸ß¶îÎ¥·¨Î¥¹æ±¾Ç®¡£¡£¡£¡£¡£¡£ÔÚ×ÊÔ´Êг¡½á¹¹ÐÔˢеÄÐÂÈüµÀÉÏ£¬£¬£¬£¬£¬£¬£¬ÉÏÊй«Ë¾Î¨ÓÐÔúʵ×öºÃºÏ¹æÊÂÇé·½ÄÜÐÐÎÈÖÂÔ¶¡£¡£¡£¡£¡£¡£
Ô´´»Æ½¶« Ê© ÀÙ Õź£Ñô ¹úºÆ×´Ê¦ÊÂÎñËù